RIFF
Create:2025/03/03 6f02b9a Update:2025-03-04
Intro(RIFF) #
摘自:维基百科
资源交换文件格式(英语: Resource Interchange File Format,缩写为 RIFF),又译资源互换文件格式,是一种文件格式(meta-format)标准,把资料存储在被标记的区块(tagged chunks)中。它是在 1991 年时,由 Microsoft 和 IBM 提出。它是 Electronic Arts 在 1985 提出的 Interchange File Format(IFF)的翻版。这两种标准的唯一不同处是在多比特整数的存储方式。 RIFF 使用的是小端序,这是 IBM PC 使用的处理器 80x86 所使用的格式,而 IFF 存储整数的方式是使用大端序,这是 Amiga 和 Apple Macintosh 电脑使用的处理器,68k,可处理的整数类型。
Microsoft在 AVI,WAV,以及接下来要介绍的 ANI 这些的文件格式中,都使用 RIFF 的格式当成它们的基础。结构组成 #
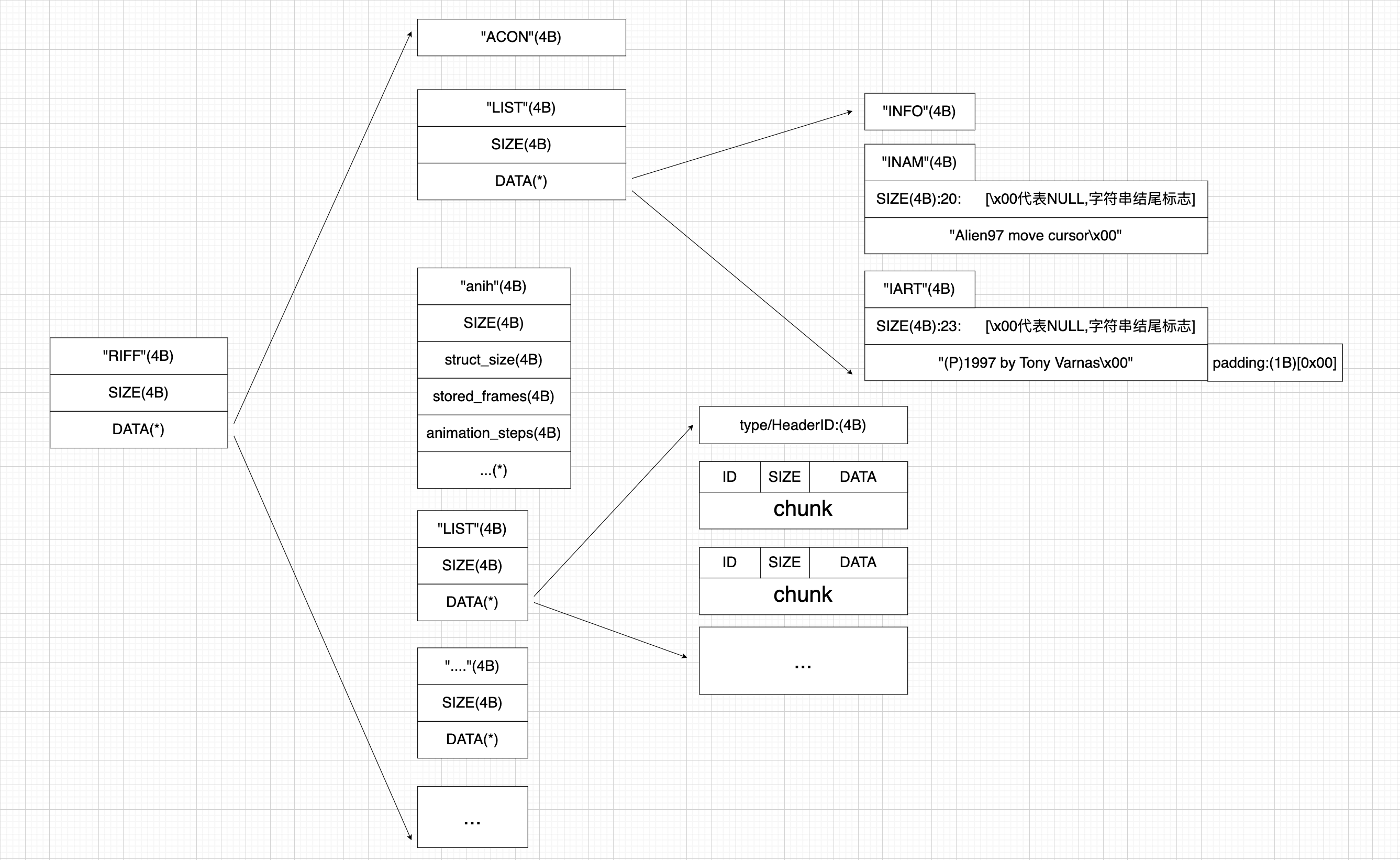
通用 trunk 结构
RIFF 文件完全由各种
chunk块组成,truck 是可以 嵌套 的,可以类比文件系统中的文件夹和文件。所有的chunk都有下面的格式:1.ID(4B),比如'RIFF','LIST','anhi'等 ASCII 码,字符不够四个 ASCII,则用空格补全,比如'fmt ','seq '。2.SIZE(4B),当前 chunk 无符号的整形值,尺寸不包括它自身占用的字节数和 ID 的四个字节。3.DATA(*),当前块包含的数据,长度就是上一个 SIZE(4B) 对应的值。4.一个填充字节,(可选值)如果当前 chunk 的数据不是偶数的话,会存在这个。例如 综合图例 中的 ID 为 ‘IART’ 的 truck 后面就有一个填充字节。特殊 trunk 结构
在上述 ID 不是
'RIFF','LIST'这两个的普通 trunk 结构的话。他们的 DATA 数据按照各自的格式解析就行,而且通用 trunk 不能包含其他 truck。
如果是的话,则可以包含其他 truck,并且 DATA 数据中前四个字节为 type【或者可以叫 HeaderID】,剩下的数据组成 truck lists.综合图例 #
此处以实际 ani(type=“ACON”) 格式填充部分数据及结构展示。数据结构的验证可以参考 DOC|ANI 数据结构验证。

Reference #